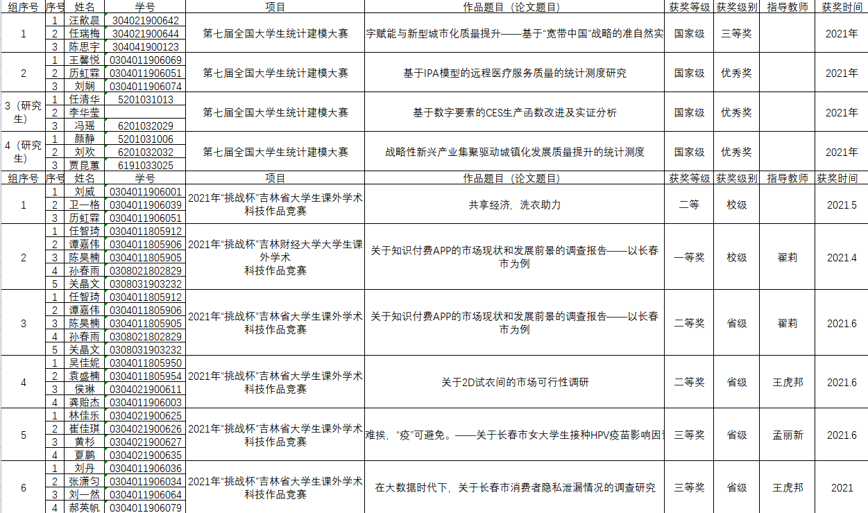
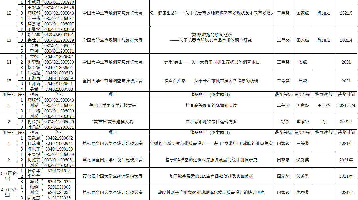
2021年学科竞赛学生获奖情况

发布者:发布时间:2022-05-27浏览次数:


学院电话:0431-84539397
地址:吉林省长春市净月大街3699号
吉公网安备 22017202000216号
备案号:吉ICP备10200631号-2
版权所有©吉林财经大学统计与数据科学学院
学院微信公众平台