10月26日,2025年(第十一届)全国大学生统计建模大赛国赛答辩赛在东北财经大学顺利落下帷幕。本届大赛以“统计创新应用 数据引领未来”为主题。自2月开赛以来,吸引全国885所院校、30941支队伍参与角逐,历经校赛、省赛、国赛等多轮选拔,最终152支队伍晋级国赛答辩赛。我院两支团队在此脱颖而出,分别斩获本科生组国家级一等奖与研究生组国家级一等奖。

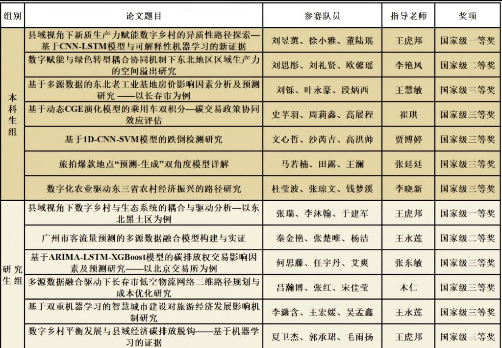
本科生组为刘昱蕙、徐小雅、董陆瑶团队,在王虎邦老师指导下完成《县域视角下新质生产力赋能数字乡村的异质性路径探索—基于CNN-LSTM模型与可解释性机器学习的新证据》。
研究生组为张瑞、李沐翰、于建军团队,由王虎邦老师指导,研究成果为《县域视角下数字乡村与生态系统的耦合与驱动分析—以东北黑土区为例》。

除上述2支团队外,由我院指导教师指导的11支队伍都荣获国家级奖项(具体信息见下表)。本科生组斩获省级一等奖5项、二等奖6项、三等奖8项;研究生组收获省级一等奖3项、二等奖5项、三等奖1项。本次大赛,我院参赛队伍在获奖数量与奖项层级上均取得优异成绩,充分展现了学子扎实的专业能力与创新实践水平。

全国大学生统计建模大赛由中国统计教育学会主办,对人才培养意义重大。我校将持续以其作为育人载体,不断强化赛事育人成效,深入推动创新型人才培育工作。
